Account Homepage (Entry Gateway)¶
When a user first logs into our platform, he/
presented under the user's default Account, which can be modified through the Account Switcher by following this procedure. The initial screen of the Entry Gateway can be retrieved from any page by clicking the Mat3ra Company logo in the header.
Initial Options¶
Immediately after login, the user is first presented with three main options, as displayed in the image below.

These initial options can be navigated by clicking their panels, or Select
buttons. The overall result is a tree diagrams of sequential options, which will
be reviewed throughout the rest of this documentation page.
Access to platform features
Numerous features can be accessed directly by opening either the left-hand or account menu. Please contact us if you have any features requests.
Query Bar¶
A query bar is present on top of the page, allowing the options to be searched at any level.
Search Tags¶
This Query bar is populated automatically with tags as the options are selected by the user. The search is performed under the level of the latest tag.
All tags can be removed simultaneously by clicking the "X" button on the right-hand side. This reverts the screen to its initial default appearance. Alternatively, each tag can be deleted in turn, which takes the interface up by one level each time.
Search Suggestions¶
Suggestions are also displayed in real time under the query bar, as new search keywords are being entered. They can be added as tags to the query by clicking them.
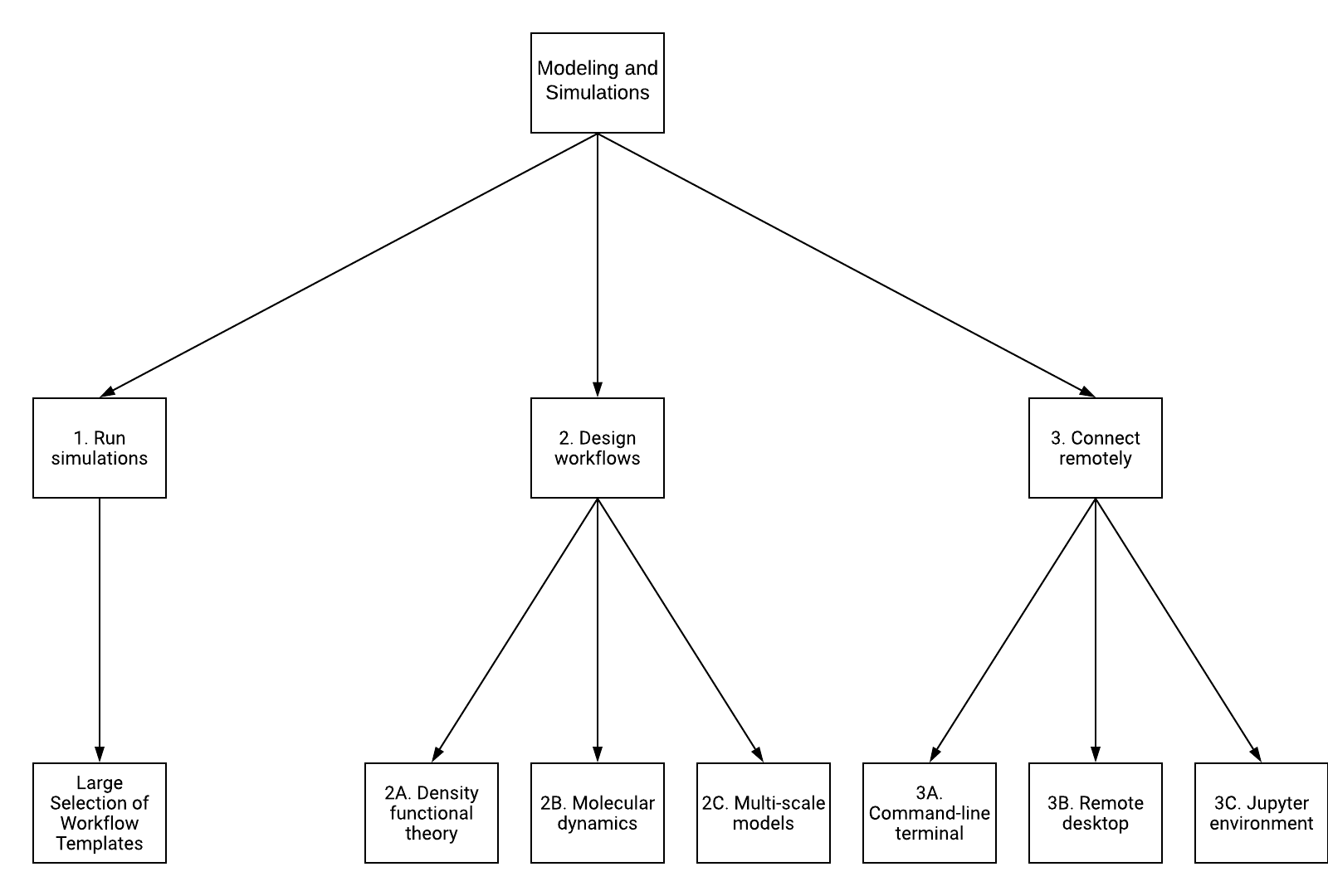
Modeling and Simulations ¶
The first option allows for the creation of simulation workflows for material modeling. They can be based on any of the supported theoretical models, operated under the associated computational methods and applications.
Note: labeling of options
In each flowchart presented in this page, a number or number-letter code is present inside each sub-component. It should be referred to in the headers of their dedicated explanation paragraphs.

1. Run Simulations¶
Here, the user can choose to calculate material properties of interest, through the selection of the corresponding workflow template. Examples of pre-defined templates may include total energy calculations, phonon dispersions or electronic bandstructure calculations.
A sample of workflow templates included under this option is portrayed in the image below. Clicking any of these available templates creates a new job implementing the workflow, under the default Project of the user's Account.

2. Design Workflows¶
Here, the possibility to design new computational workflows is offered.
2A. Density Functional Theory¶
For example, our platform supports the Density Functional Theory (DFT) theoretical framework for executing electronic structure calculations, as implemented by the Quantum ESPRESSO or VASP applications. Plans are under way to expand the offer to new atomistic simulation approaches, such as the classical Molecular Dynamics and Multi-scale techniques.
3. Connect Remotely¶
In this section, users can connect to our computational engine through alternative channels, other than our graphical user interface-based platform.
In future, further remote connection interfaces will be offered to our customers, including for example the Jupyter web-based python environment provided with a set of pre-loaded libraries and tools.
3A. Command Line Terminal¶
The first remote connection method consists in the Command Line interface (option "3A").
3B. Remote Desktop¶
Alternatively, the Remote Desktop environment (option "3B") can also be employed.
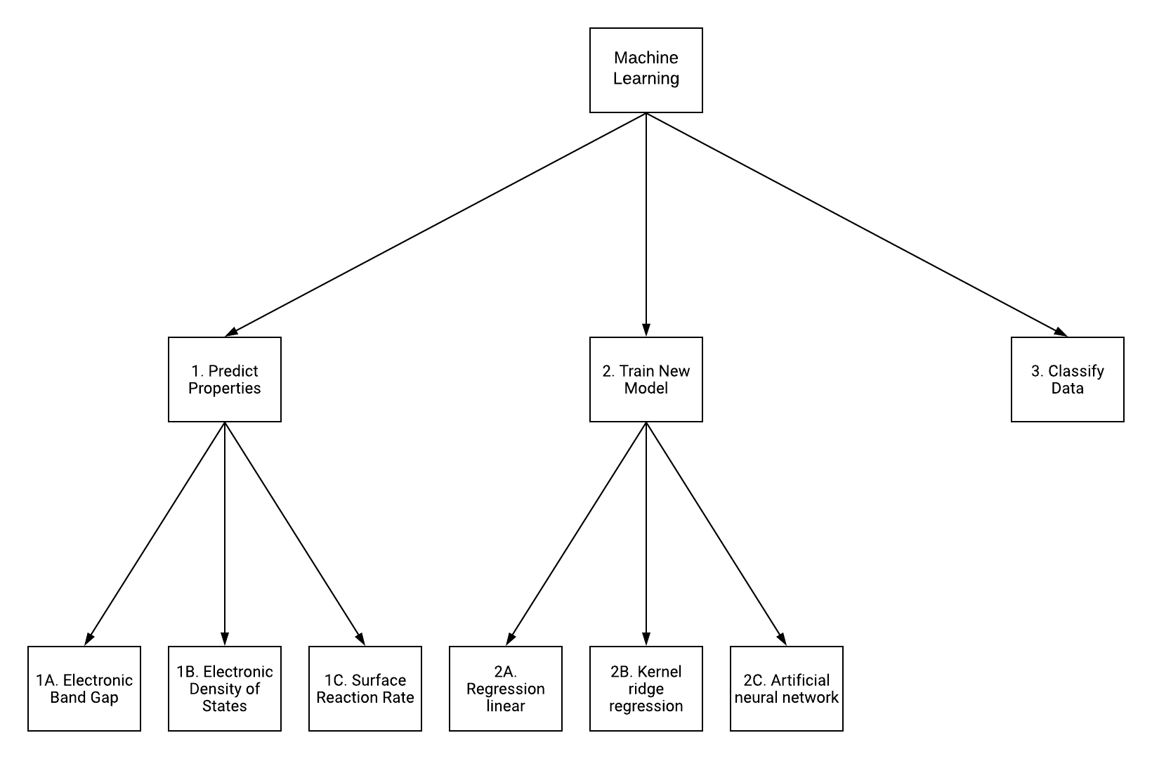
Machine Learning ¶
The Machine Learning functionality offered by our platform can be accessed as the second main option. Such functionality affords for the building of data-driven statistical models, based on results of materials simulations. The techniques implemented in our platform are the object of a dedicated tutorial.
Machine Learning allows to predict new material properties by applying previously-trained models. In addition, new models can be trained by designing appropriate workflows, or use some of their pre-defined templates.
Limited availability
Machine learning is a feature under active development and has a proof-of-concept status. Some items below may not be available yet.

2. Train New Model¶
New models can be created under this option, by either designing new training workflows or using a pre-defined template.
2A. Regression linear¶
This option allows for the building of a predictive model using the linear regression method. Selecting this option creates the corresponding workflow under a new job inside the default Project.
Data Analytics ¶
"Data analytics" option gives the user the possibility to interact with data as explained below.

1. Upload/import¶
Here, the user can upload or import a new material into the Account-owned collection from multiple external sources.
1A. Upload Material from File¶
This option gives the user the possibility to upload one or multiple local files containing the relevant crystallographic information about the material under investigation. We support the CIF, POSCAR and XYZ crystal structure data formats.
1B. Import from a Web Database¶
We have made the third-party "Materials Project" repository of materials available to the users of our platform. The materials contained there can thus be imported into the Account-owned collection.
Support for other databases will be added in future.
2. Analyze Data¶
This features allows materials to be searched and inspected by the user.
2A. Search my Materials¶
This option searches only within the limits of the Account-owned collection of materials.
2B. Search all Materials¶
Publicly available materials, originating from across the entire platform, can be searched and analyzed collectively with this option.